Feature TeamYvonne Xiao(Content Designer), Craig Maas(PM), Daniel Leblond(Engineering Manager) + team of 8 developers
Project status🚀 Launched
Role
UX Designer
Date
October 2019
- December 2020
Since June 2019, I've been working on the
Customer Service application of Microsoft Dynamics 365, which provides seamless, end-to-end customer service experiences within a single solution built on the Microsoft cloud to deliver consistent, connected support across channels.
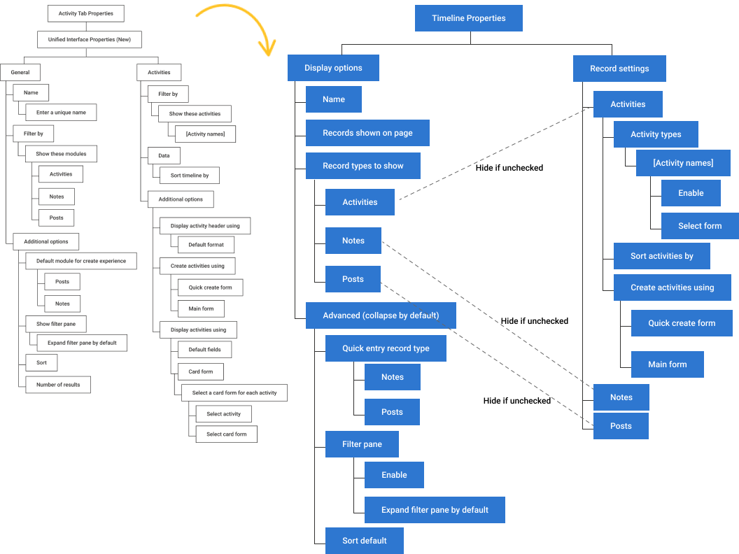
Joining as the first US-based designer, I owned one of the most important features across the Dynamics 365 platform - timeline. Besides Customer Service app, Sales and Marketing apps also use timeline to track customers interactions, major events, to-do items, etc. When I first worked on timeline back in October 2019, the control was problematic, with usability issues and outdated interface.

Timeline UI in October 2019
Moreover, Dynamics 365 provides customizable features with which customers are able to change page layout and configure feature settings based on their unique business needs. In order to empower our customers with full capabilities of the product, we need to provide a user-friendly configuration solution, together with the out-of-box application.